Table of Contents

Keyword index

Abbreviations

Wort de Abkürzung de Word en Abkürzung en
Lagereinheit LE Storage Unit SU
Kommissionierter Ladungsträger KLT Picking Transport Unit PTU
Nummer Versandeinheit NVE Serial Shipment Container Code SSCC
Unterverpackungseinheit UVE Subpackaging Unit SPU
Mobiles Datenerfassung MDE Mobile Data Collection
Mengeneinheit MEH
Serienladungsträger SLT Series Transport Unit STU

Toolbar Icons Mobile

Icon Function
Cancel New Inventory
Update
Change View
Print Item Label
Item Transfer
Pack Items Individually
Recorded SSCC
Information
Unpack
Back
Document Entry
Inventory Difference
Post
Print Inventory Label
Enter
Driving Order Filter
Photo
Function
Open Function Menu / Switch Tab
Reset Checked
Change Counted Value
Main Menu
Info
Internal Transports
Create Load Carrier
Confirm Empty Storage Place
Reprint SU Label
Print Load Carrier Label
Dimensions and Weight
Close Menu Page
New Inventory
Record New Inventory
New Picking Place
New Process
New Destination
Deactivate SSCC
SSCC Inquiry
Delete Serial Number
Keyboard
Unload TU
Apply
Complete Loading
Warehouse Receipt Filter
Remove Assignment

State

States in Warehouse Receipt

The following states exist in the warehouse receipt:

State Meaning
0-Notified The warehouse receipt has been created.
1-Recorded The Blanco Barcode in the Warehouse Receipt Header is entered.
2-Released MDE The warehouse receipt has been released for the MDE.
3-Clearing QS The warehouse receipt must be sent to quality assurance and has been set to 3-Clearing QS. This starts the time recording of the process - visible in "Home Clearing QS".
4-Clearing EK The warehouse receipt has been set to 4-Clearing EK. This starts the time recording of the process - visible in "Home Clearing EK".

Combinations of warehouse receipt and load carrier states

If the status of the warehouse receipt is changed, this also has an effect on the status of the load carriers. The respective status combinations are listed in the following table.

Case WHS Receipt state old WHS Receipt state new Change Restriction
1 WHS Receipt 0-Notified 1-Recorded Manual
SU 0-Notified 1-Receipt Processing System
PTU 0-Notified 1-Receipt Processing System
SSCC 0-Notified 1-Receipt Processing System
SPU 0-Notified 1-Receipt Processing System
2 WHS Receipt 1-Recorded 0-Notified Manual
SU 1-Receipt Processing 0-Notified System
PTU 1-Receipt Processing 0-Notified System
SSCC 1-Receipt Processing 0-Notified System
SPU 1-Receipt Processing 0-Notified System
3 WHS Receipt 1-Recorded 3-Clearing QA manual
SU 1-Receipt Processing 3-Clearing QA System
PTU 1-Receipt Processing 3-Clearing QA System
SSCC 1-Receipt Processing 3-Clearing QA System
SPU 1-Receipt Processing 3-Clearing QA System
4 WHS Receipt 1-Recorded 4-Clearing Purch. manual
SU 1-Receipt Processing 4-Clearing Receipt System
PTU 1-Receipt Processing 4-Clearing Receipt System
SSCC 1-Receipt Processing 4-Clearing Receipt System
SPU 1-Receipt Processing 4-Clearing Receipt System
5 WHS Receipt 1-Recorded 2-Released Mobile Device Manual
SU 1-Receipt Processing 1-Receipt Processing without
PTU 1-Receipt Processing 1-Receipt Processing without
SSCC 1-Receipt Processing 1-Receipt Processing without
SPU 1-Receipt Processing 1-Receipt Processing without
6 WHS Receipt 1-Recorded 5-Posted System
SU 1-Receipt Processing 2-Recorded System
PTU 1-Receipt Processing 2-Recorded System
SSCC 1-Receipt Processing 7-Ready for dispatch, 2-Recorded System
SPU 1-Receipt Processing 2-recorded, 7-packed System
7 WHS Receipt 2-Released Mobile Device 5-Posted System
SU 1-Receipt Processing 2-Recorded System
PTU 1-Receipt Processing 2-Recorded System
SSCC 1-Receipt Processing 7-Ready for dispatch, 2-Recorded System
SPU 1-Receipt Processing 2-recorded, 7-packed System
8 WHS Receipt 2-Released Mobile Device 1-Recorded manual if not processed
SU 1-Receipt Processing 1-Receipt Processing without
PTU 1-Receipt Processing 1-Receipt Processing without
SSCC 1-Receipt Processing 1-Receipt Processing without
SPU 1-Receipt Processing 1-Receipt Processing without
9 WHS Receipt 3-Clearing QA 1-Recorded manual
SU 3-Clearing QA 1-Receipt Processing System
PTU 3-Clearing QA 1-Receipt Processing System
SSCC 3-Clearing QA 1-Receipt Processing System
SPU 3-Clearing QA 1-Receipt Processing System
10 WHS Receipt 4-Clearing Purch. 1-Recorded manual
SU 4-Clearing Receipt 1-Receipt Processing System
PTU 4-Clearing Receipt 1-Receipt Processing System
SSCC 4-Clearing Receipt 1-Receipt Processing System
SPU 4-Clearing Receipt 1-Receipt Processing System
11 WHS Receipt 5-Posted ./. Return / WHS Receipt Cancellation Not sent

Adjustment of the load carriers in the inventory via reversal

State of the Load Carrier

Storage Unit (SU)

ID State Meaning
0 Notified The load carrier has not yet arrived at the warehouse. It has been announced for delivery.
1 Receipt Processing The load carrier is blocked due to progress in warehouse receipt.
2 Recorded The load carrier is available for further processing and is in the warehouse.
3 Clearing QA For quality inspection or clarification in quality assurance.
4 Clearing Receipt For clarification in purchasing or warehouse receipt.
9 Done Sent No further internal handling is required for this load carrier; the internal process is considered completed.

Picking Transport Unit (PTU)

ID State Meaning
0 Notified The load carrier has not yet arrived at the warehouse. It has been announced for delivery.
1 Receipt Processing The load carrier is blocked due to progress in warehouse receipt.
2 Recorded The load carrier is available for further processing and is in the warehouse.
3 Clearing QA For quality inspection or clarification in quality assurance.
4 Clearing Receipt For clarification in purchasing or warehouse receipt.
5 Pick Processing The load carrier is blocked by picking – it is in the picking process.
6 In Packaging Process The load carrier is blocked by packaging – it is being processed in packaging. In the MOP process, this state is already set when removing individual PTUs from the rack, not only when completing the entire batch.
7 Packed The load carrier is ready for loading; waiting to be loaded onto a truck, Load Carrier or transporter.
8 Loaded The load carrier has been loaded onto a truck, CTR or transporter (but may still be in the storage area).
9 Done Sent The PTU has been processed and converted to an SSCC.

Serial Shipment Load Carrier Code (SSCC)

ID State Meaning
0 Notified The load carrier has not yet arrived at the warehouse. It has been announced for delivery.
1 Receipt Processing The load carrier is blocked due to progress in warehouse receipt.
2 Recorded The load carrier is available for further processing and is in the warehouse.
3 Clearing QA For quality inspection or clarification in quality assurance.
4 Clearing Receipt For clarification in purchasing or warehouse receipt.
5 Pick Processing The load carrier is blocked by picking – it is in the picking process.
6 In Packaging Process The load carrier is blocked by packaging – it is being processed in packaging.
7 Packed The load carrier is ready for loading; waiting to be loaded onto a truck, Load Carrier or transporter.
8 Loaded The load carrier has been loaded onto a truck, CTR, or transporter. The load unit is still in the storage area (e.g. ramp).
9 Done Sent The load carrier has been delivered. It has left the storage area and is on its way to the customer.

Subpackaging Unit (SPU)

ID State Meaning
0 Notified The load carrier has not yet arrived at the warehouse. It has been announced for delivery.
1 Receipt Processing The load carrier is blocked due to progress in warehouse receipt.
2 Recorded The load carrier is available for further processing and is in the warehouse.
4 Clearing Receipt For clarification in purchasing or warehouse receipt.
5 Pick Processing The load carrier is blocked by picking – it is in the picking process.
6 In Packaging Process The load carrier is blocked by packaging – it is being processed in packaging.
7 Packed The load carrier is ready for loading; waiting to be loaded onto a truck, Load Carrier or transporter.
8 Loaded The load carrier has been loaded onto a truck, CTR or transporter, but may still be within the warehouse area (e.g. staging zone).
9 Done Sent The load carrier has left the warehouse. It is on its way to the customer, and no further internal handling is needed.

State of the warehouse receipt

State Meaning
0- Notified The warehouse receipt is planned but has not yet arrived at the plant.
1- Recorded The warehouse receipt has been created and a Blanco Barcode has been scanned.
2- Released Mobile Device The warehouse receipt has been released by MDE.
3- Clearing QA The warehouse receipt is in quality assurance and has been set to 3-Clearing QA. This starts the time recording of the process - visible in "Home Clearing QS".
4- Clearing Purch. The warehouse receipt has been set to 4-Clearing EK. This starts the time recording of the process - visible in "Home Clearing EK".
5- Posted The warehouse receipt has been posted.
Hinweis

If the state is 0-Notified, 3-Clearing QA or 4-Clearing Purch., the warehouse receipt cannot be posted. If the state is 1-Recorded or 2-Released Mobile Device, the warehouse receipt can be posted. With 2-Released Mobile Device only via the MDE application, with 1-Recorded via Business Central and the MDE application.

Warehouse Shipment Planning State

Warehouse Availability Picking Packing Loading
Open (red) There is at least one item that needs to be released or printed for the picking or packing process. At least one item contained cannot be covered by existing inventory. No item has yet been released for picking. No item has yet been released for packaging. The shipment process has not yet started.
Created (yellow) Picking has been created and quantities have been reserved. There are no items in picking yet.
Partially available (yellow) Shipping advice is set to “partial” and there are available and unavailable items.
Partially released (yellow) Either picking or packaging is still partially released Picking is partially released if only some of the items are being picked. Some of the items are in packaging. Only some of the assigned loadings are released.
Released (yellow) All contained items are released or printed for further progress for picking and / or packaging. Each item has been released or printed for picking. Each item has been released or printed for packing. The warehouse shipment has been released for loading.
Available/Finished (green) All items in picking and packaging processing have been processed. The warehouse shipment is ready for loading or posting. All lines can be released or printed. All contained items have been picked in the warehouses. All contained items have been packed directly in the picking or packing area. The loading process has been completed.

Status Picking

State Meaning
0-created SNCL Outbound Stock Post has been created, reservations have been made - but picking has not yet been released or printed.
1-printed The pick list has been printed. Re-printing should be avoided if possible, otherwise double picking may occur.
2-released The pick list has been released on an MDE and can be edited.
3-in progress The picking process has already been partially processed and has not yet been completed.
8-Canceled All positions have been canceled
9-finished All items have been picked. This state can also be assigned directly if only PTUs or SSCCs that have already been packed were entered when the Outbound Stock Post was created.

Status Picking Positions

The status of the pick document lines is independent of the status of the picking. The status of the lines is dynamically adjusted depending on the processing step.

Status Meaning
0- Created SNCL Outbound Stock Post is created, reservations made - but the picking has not yet been released or printed.
2- Printed The pick list has been printed. Reprinting should be avoided if possible, as this may result in double picking.
2- Released The pick list has been released on an MDE and can be processed. If the position is processed or the line is reported back, the line remains at this status.
3- In Processing A user has selected this position on the MDE. Remains set until the position is reported back.
8- Canceled The position has been canceled.
9- Finished The position has been completely picked and reported back.

State of the loading list

If the shipping agent does not require loading, the loading status indicator in the warehouse shipment planning remains empty.

State Meaning
1-Printed The loading list has been printed. This state can only be set after the previous state was 0-created
2-Released for preparation The loading has been released for preparation. The load carriers cannot be loaded in this status.
3-Released The loading has been released.
7-Loading Processing The loading process is in Loading Processing. Is set when the first SSCC has been assigned to the truck / CTR at the MDE.
8-Loaded All SSCCs are loaded.
9-Finished The loading has been checked

State of the Series Picking

State Meaning
0- Created When creating the series with deactivated automatic release in the series creation strategy
1- Released Manually or automatically released
2- In Progress First picking document printed or first picking process selected on MDE
3- Picked The items have been picked
4- Finished All items in a series have been picked and posted back to PTUs
5- Clarification A shortage has been detected and no alternative stock has been found.

State of the Cycle Counting

State Meaning
0- Open Manually set state for 1st and 2nd count if no progress is to be made at the MDE. Initial status for 3rd count
1- Printed Cycle counting list has been printed for progress
2- Released Initial status for 1st and 2nd count
3- In progress As soon as an inventory has been counted
4- Counted As soon as everything has been counted
8- Deleted/Discarded Cycle counting list was discarded, e.g. if the last count value was manually accepted before another count was carried out
9- Finished Cycle counting list was transferred to the stocktaking

State Replenishment in Production Supply

State Color Meaning Action Required
Open Red No or insufficient replenishment move jobs available. Quantity remaining exceeds finished and considered replenishment quantities. Replenishment must be created
Created Yellow Replenishment move job has been created, but processing has not yet started. Move job must be released/started
In Progress Yellow Replenishment move job is currently being processed (e.g., goods loaded onto forklift, picking is in progress, employee assigned). Wait until replenishment is completed
Available Green All required components are available. Quantity remaining is covered by finished and considered replenishment quantities. No action required

State of MOP Batches

MOP batches go through the following states:

State Description Possible Actions
0-Created Batch has been created but not yet released Release, Delete, Edit
1-Released Batch has been released, pick documents have been created Reset state, Start picking
2-In Progress At least one pick document has been printed or selected on the MDE Continue picking
3-Picked All items have been picked Start packing
4-Finished All orders have been fully processed and packed Archive
5-Clarification Short quantity found or problem occurred Manual review required
Hinweis

The state changes automatically based on the progress of the picking. You can reset the state manually via the Reset State action in the MOP Monitor (only from state 1-Released to 0-Created).

Warehouse Shipment Dates

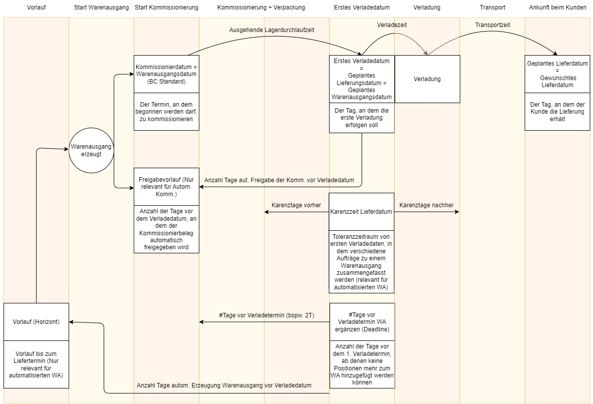
  • Lead Time: Relevant for automated warehouse shipments and Outbound Stock Posts. Determines the point in time as to how far in advance of the loading date/delivery date a warehouse shipment or Outbound Stock Post may be created or added to an existing warehouse shipment. If this is set to 10D, the warehouse shipment or Outbound Stock Post is created 10 working days before the first loading date or planned shipment date.
  • Release Lead Time: Number of days before the loading date from which the picking document is automatically released. Only relevant if the automatic picking document release is used.
    • Priority 1: Release lead time in SIEVERS WMS Team: Order Types
    • Priority 2: Release lead time in SIEVERS WMS Team: Picking & Packaging
  • Picking Date: First Shipment Date - Outbound Warehouse Lead Time (from the storage location map). The date on which picking may commence.
  • First Loading Date: Specifies the day on which the first loading can be expected. This is the date from which the rest of the Warehouse Shipment Planning is based.
  • Grace Period Shipment Date: Tolerance period around the first loading date in which various orders are combined into a single warehouse shipment (relevant for automated warehouse shipment). Example: Grace period = 2 business days. The first loading date of a warehouse shipment is 9/27. The planned delivery date of an order is 9/28. This order is still within the grace period and is added. Another order has a planned delivery date of 9/24. This is outside the grace period and therefore cannot be added to the warehouse shipment. The working days are defined using the basic calendar code for the customer. If no calendar code is entered there, the basic calendar code for the storage location is used.
  • #Days before 1st Load Date: The number of business days before the 1st load date from which no more line items can be added to the warehouse shipment.
  • Promised Shipment Date: The day on which we promised the shipment.
  • Planned Warehouse Shipment Date: The planned day of the first loading date. Calculated by Planned Delivery Date - Shipping Time.
  • Planned Delivery Date: The day on which the customer should receive the shipment.
  • Requested Delivery Date: The day on which the customer wants to receive the goods. If this field is filled, it is the basis for the planned delivery date.
  • Delivery Date: The day of the first loading date
  • Shipment Date: Arrival of the goods at the customer
  • Outbound Warehouse Lead Time: Specifies for the Location Code how long the warehouse shipment takes from picking to the first shipment date
  • Shipping Time:** Time between Shipment Date and Delivery Date. Shipping Time of the Items
  • Priority 1: Shipping Time at Shipping Agent
  • Priority 2: Shipping Time at Customer
  • Work Date: The current day